Notice of Termination of Eligibility
The Notice of Termination of Eligibility is used when a student who previously qualified for special education services is reevaluated and determined to no longer be eligible. This results in the end of special education services.

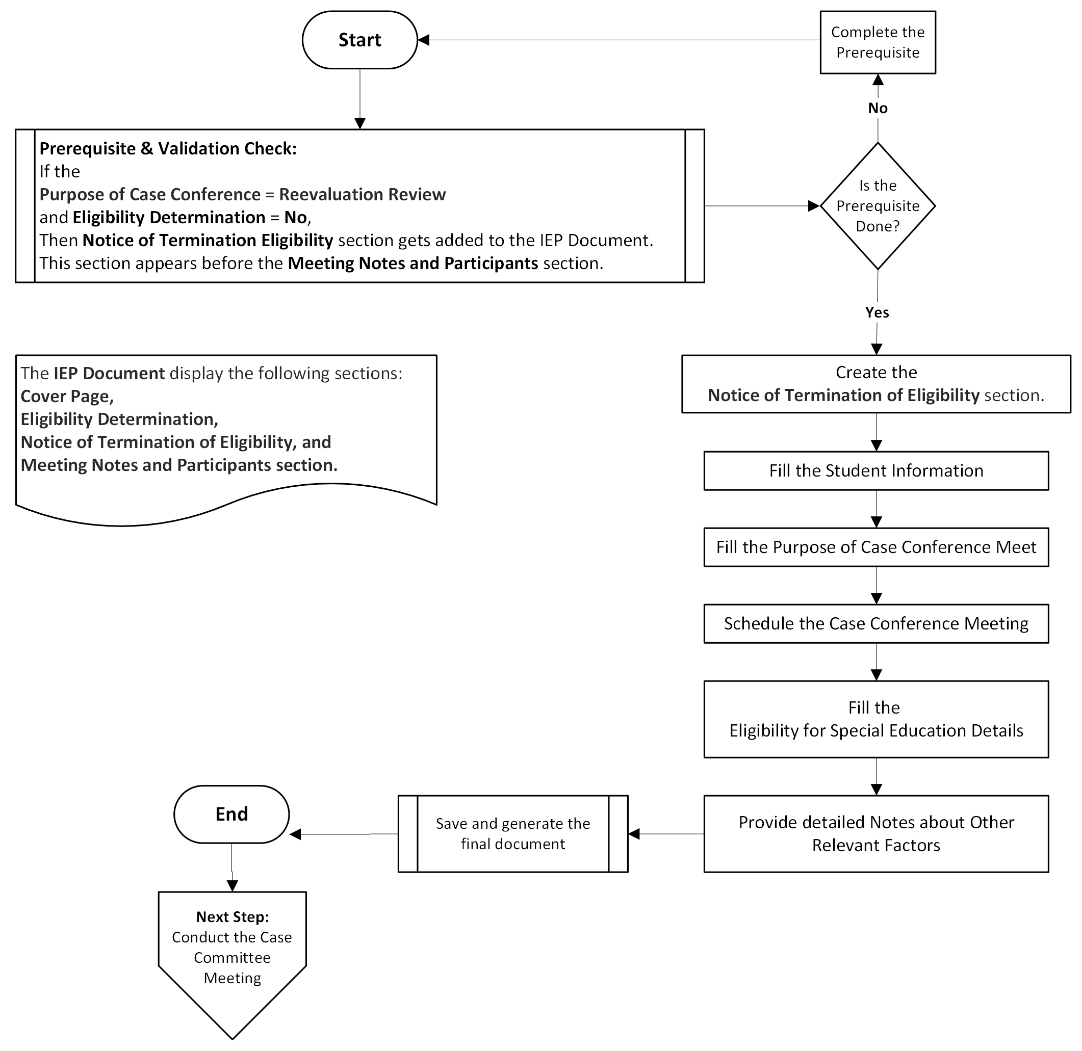
FlowChart for Notice of Termination of Eligibility
Key characteristics
Can occur at any point after initial eligibility (e.g., during reevaluation or as part of the transition planning process).
Must be based on comprehensive evaluation data showing that the student no longer requires special education services.
Includes a formal notification to parents, with explanation and documentation.
May be part of the reevaluation report and discussed in an IEP meeting before finalization.
How does this feature work?
If the Purpose of Case Conference is Reevaluation Review and Eligibility Determination is No, then
We add a new section to the IEP Document called Notice of Termination of Eligibility.
This section appears above the Meeting Notes and Participants sections.
In the current program year version of the IEP Document, we display only the following sections: Cover Page, Eligibility Determination, Notice of Termination of Eligibility, and Meeting Notes and Participants section.
You will not need to see or complete any other sections.
We display the Notice of Termination of Eligibility section according to standard configuration settings.
Key Components of the Notice of Ineligibility
The following table shows details of all the fields that are needed to build a Notice of Ineligibility.
Student information
The following table outlines the details of all the fields required to build a Student Profile.
Field Name | Description | Data Flow | Source |
|---|---|---|---|
Student | Name of the student for whom the meeting has been called. | In | Auto-populated based on the student records. |
STN | Student Test Number | In | Auto-populated based on the student records. |
IEP Date | The date when the IEP meeting has been scheduled | In | Auto-populated from the IEP Document records. |
Purposes of Case Conference
Field Name | Description | Data Flow | Source |
|---|---|---|---|
Purpose of Case Conference | Since this is the Notice of Ineligibility, so as mentioned in the eligibility criteria the Purpose of Case Conference is Initial Evaluation – 50 Instructional Days. | In | Auto-populated from the IEP Document records. |
Case Conference Meeting Schedule
Field Name | Description | Data Flow | Source |
|---|---|---|---|
Date | The date of the CCC Meeting. | In | Auto-populated based on the IEP Document records. |
Time | The date and time of the CCC Meeting. | In | Auto-populated based on the IEP Document records. |
Place | The physical or online location where the CCC Meeting will happen. | In | Auto-populated based on the IEP Document records. |
Eligibility for Special Education
Field Name | Description | Data Flow | Source |
|---|---|---|---|
Eligibility Determination | Since this is the Notice of Ineligibility, so as mentioned in the eligibility criteria the Eligibility Determination is marked as No. | In | Auto-populated from the Eligibility Determination section of the IEP Document. |
Reason for determination of ineligibility | Add a detailed reason to mark the Eligibility Determination as No. | In | Auto-populated from the Eligibility Determination section of the IEP Document. |
Written Notes and Other Relevant Factors
In this section, you must provide a detailed response in one of the three ways:
Insert or upload your response from a statement bank.
Narrate and record your response as an audio file.
Write the response as text in the field given.
Core Text of the Notice
I understand that the case conference committee has determined that my child does not have a disability that adversely affects his or her educational performance.
I have been presented with written notice which contains:
A description of the action refused by the school;
An explanation of why the school refused to take the action;
A description of each evaluation, procedure, assessment, record, or report the school used as a basis for the refused action;
A description of other options that the case conference committee considered and the reasons why those options were rejected; and
A description of other factors relevant to the school’s refusal.
I understand that as the parent, I have the right to contest the school’s decision and challenge the proposed action by:
Requesting and participating in a meeting with a school official who has the authority to resolve the disagreement I have with the school regarding this IEP.
Initiating a mediation under 511 IAC 7-45-2.
Requesting a due process hearing under 511 IAC 7-45-3.
I understand that parents of students with disabilities have protection under the procedural safeguards; I can request a copy of the procedural safeguards at any time. The procedural safeguards document includes a list of resources to contact for assistance in understanding the provisions of Indiana special education rules.