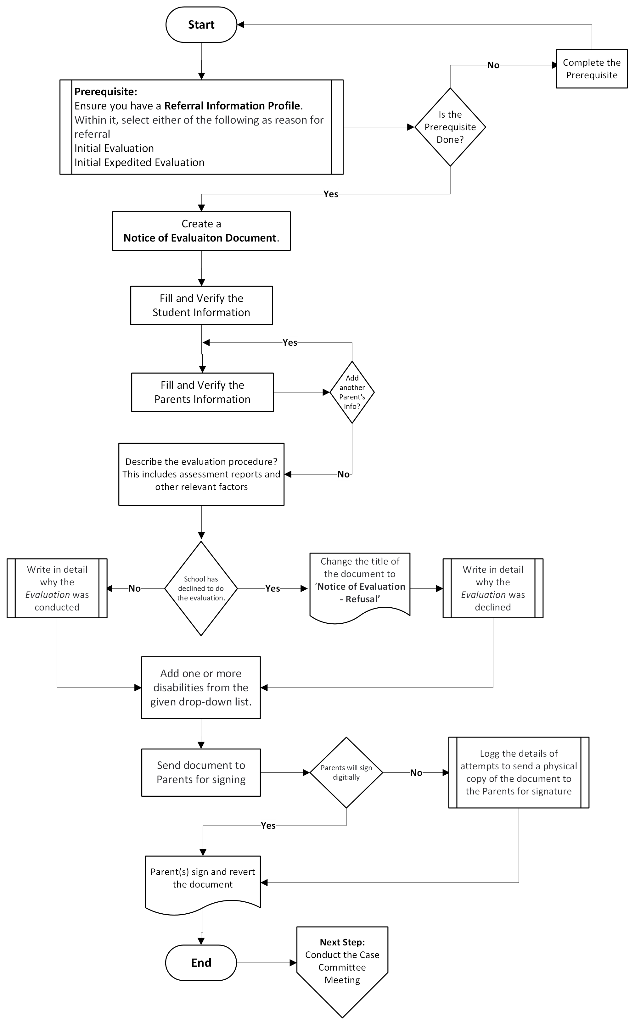
Notice of Evaluation
To create a Notice of Evaluation, you must enter the Referral information into the Referral Information Profile.
And you must choose either of the following as the reason of referral:
Initial Evaluation
Initial Expedited Evaluation
A Notice of Evaluation is a formal communication directed to parents or guardians, detailing the upcoming evaluation process to assess a student’s eligibility for special education services. In Indiana, as in other states, this notice plays a crucial role in the evaluation process and must adhere to both federal IDEA requirements and state-specific regulations.
The purpose of the Notice of Evaluation is to ensure that parents are adequately informed and able to provide informed consent for their child’s evaluation. It establishes a foundation for a collaborative and transparent process, fostering a partnership between the school team and the family to effectively address the student’s needs.

FlowChart: Notice of Evaluation
It has the following sections:
Student Information
The following table shows the fields needed in the Student Profile.
Field Name | Description | Data Flow | Source |
|---|---|---|---|
Student | Name of the student for whom the meeting has been called. | In | This information is auto-populated based on the student records. |
STN | Student Test Number | In | This information is auto-populated based on the student records. |
Birth Date | Date of Birth of the student. | In | This information is auto-populated based on the student records. |
School | The name of the school in which the student is currently enrolled. | In | This information is auto-populated based on the student records. |
Current Grade | The grade in which the student is currently enrolled. | In | This information is auto-populated based on the student records. |
Address | The address at which the student is currently residing. | In | This information is auto-populated based on the student records. |
Student’s personal email address. | In | This information is auto-populated based on the student records. |
The following table shows the fields related to Parent and Guardian information related to a Student Profile.
Field Name | Description | Data Flow | Source |
|---|---|---|---|
Parent/Guardian | Name of the parent or guardian | In | This information is auto-populated based on the student records. |
Relationship | The relationship of the parent or guardian with the child. | In | This information is auto-populated based on the student records. |
You can add more than one Parent or Guardian record.
Describe the evaluation procedure, assessment, record, or report, and/or other relevant factors used as a basis for proposing or refusing to conduct the evaluation.
In this section, write an elaborate response about the processes and reasons why the evaluation was conducted or not conducted.
Then, you must choose one of the following responses below to indicate whether you have chosen to Propose or Refuse to conduct the evaluation. This is important as the direction of the workflow changes based on your selection.
Field Name | Description | Data Flow | Source |
|---|---|---|---|
The school is refusing to conduct an educational evaluation at this time. | Select the checkbox if the school has declined to conduct the evaluation. Note:
| Out | NA |
The school is proposing to conduct an educational evaluation at this time. | Select the checkbox if the school has accepted to conduct the evaluation. Note: If this option is chosen, the workflow opens a text field for entering more details in this section. | Out | NA |
The decision not to conduct this evaluation was based on:
In this section, write an elaborate response about the processes and reasons as to why the reevaluation was declined.
The decision to conduct this evaluation was based on:
In this section, write an elaborate response about the processes and reasons as to why the reevaluation was conducted.
For the Background Information and Synthesized Summary and Conclusions sections, the details can be captured as written text in the space provided alongside the field. The text field also supports spell check on the inserted text.
You can also import the text from another document using the Statement Bank Icon (
). Alternatively, click the Speak Text Icon (
) to record a voice-over narration.
The student will be evaluated for the following suspected disabilities: select one or more disabilities from the drop-down list.
In this section, you can add one or more disabilities from the drop-down list. To add an additional disability, select one from the drop-down list.
When the ‘Notice of Evaluation’ page loads, by default, this section gives the option to add TWO disabilities.
To add more, click the icon and the drop-down menu reappears in another line below.
The proposed evaluation procedures include reviewing existing data and collecting new information in the areas of:
This list is auto-populated based on the options chosen in the previous step.
Contrary to the ‘Notice of Reevaluation,’ the auto-populated list of assessment criteria in the ‘Notice of Evaluation’ is displayed in ‘read-only’ mode. This is because, here, the assessment criteria are being used for the first time for the student, and there is no prior record to compare.
Apart from the list of Generic and Suspected Disabilities, one or more additional assessment areas can be added if necessary.
To add an additional disability, select one from the drop-down list. To add more, click the
icon, and the drop-down menu reappears in another line below.
You can also shuffle the hierarchy of the disabilities added in any sequence.
To move a disability upwards in the list, use the
icon. Likewise, to move a disability downwards in the list, use the
icon.
You can also delete any disability from the list by clicking the
icon.
Once you have added all the student's disabilities and listed all the assessments the student needs to undergo as part of the reevaluation, you must proceed to send the document to the parents for signature.
Here, you must select either of the two checkboxes below to indicate which method the parents will use to sign the document.
Parents will sign a paper copy
In this case, the document is sent physically, either through postal mail, Courier, or Hand Delivery.
Once the document is ready and has been sent to the parents, an administrator or school staff member records these details in a log.
Since several attempts might be required to send the document to the parents, this log can have multiple entries.
Parents will sign digitally
In this case the document is sent electronically. either by email or through an online link.
Irrespective of the method a parent chooses to sign the document, they can select from the following option:
A meeting with someone to discuss the educational evaluation report before the case conference committee meeting date.
A copy of the educational evaluation report before the case conference committee me.
However, a parent can approve or deny the consent by selecting either checkboxes for “Parent Refusal”.
Logging the attempts to send a physical copy of the document to the Parents for signature.
For the first entry of the log, the form appears by default on page load.
To add another entry in the log, click on either the or
icon. A new set of the following fields appears for you to fill.
The entries in the log are sequenced chronologically by default. However, you can also shuffle the hierarchy of the disabilities added in any sequence.
To move a log entry upwards in the list, use the
icon. Likewise, to move a log entry downwards in the list, use the
icon.
You can also delete any disability from the list by clicking the
icon.
The following table shows the fields related to delivery attempts made on the Notice of Evaluation document.
Field Name | Description | Data Flow | Source |
|---|---|---|---|
Date of Delivery | The date on which the Parents were contacted for the consent. | Out | An administrator or a school staff member fills in these details while creating the notice. |
Mode of Deliver | The mode used to connect with the Parents is to seek consent. | Out | An administrator or a school staff member fills in these details while creating the notice. |
Parent’s Response | The response of the Parents. | Out | An administrator or a school staff member fills in these details while creating the notice. |
Parent’s Response Date | The date on which the Parent responded to the consent. | Out | An administrator or a school staff member fills in these details while creating the notice. |