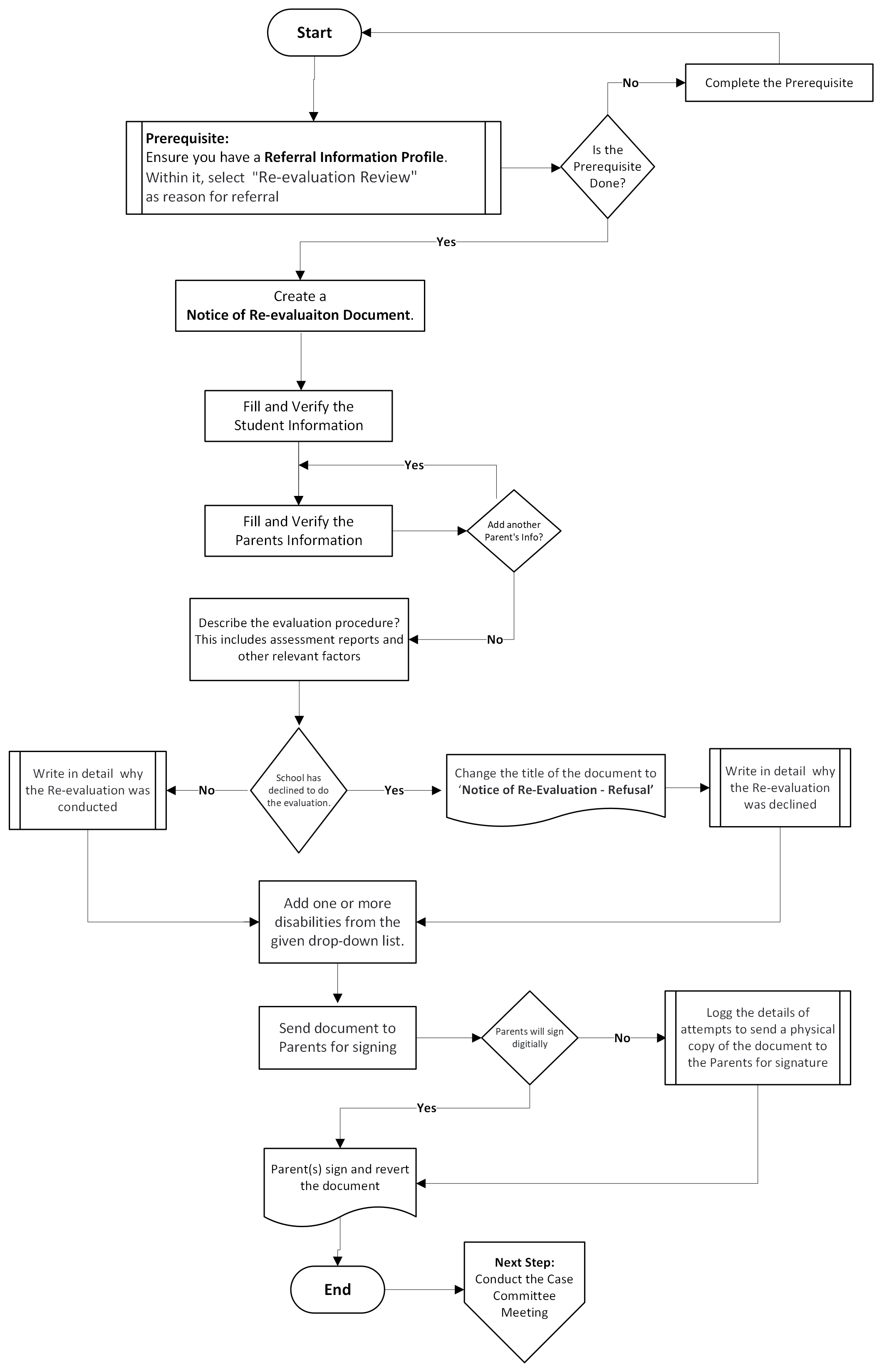
Notice of Reevaluation
To create a Notice of Reevaluation, enter the referral information into the Referral Information Profile.
Then, select ‘Reevaluation Review’ as the reason for the referral.
A Notice of Reevaluation informs parents or guardians of the upcoming reevaluation process for their child’s special education program. This notice ensures transparency and collaboration between the school team and the family and can include the following key elements:
Purpose of Reevaluation
Legal and Procedural Context
Description of the Reevaluation Process
Parental Rights and Consent
Timeline and Next Steps
Confidentiality and Data Handling
Contact Information
The Notice of Reevaluation is designed to keep parents informed and involved, ensuring that any changes to the student’s educational plan are based on current, comprehensive data and reflect the student's evolving needs.

FlowChart for Notice of Re-evaluation
The Notice of Reevaluation has the following sections:
Student Information
The following table outlines the details of all the fields required to build a Student Profile.
Field Name | Description | Data Flow | Source |
|---|---|---|---|
Student | Name of the student for whom the meeting is being held. | In | This information is auto-populated based on the student records. |
STN | Student Test Number | In | This information is auto-populated based on the student records. |
Birth Date | Date of Birth of the student to determine the age. | In | This information is auto-populated based on the student records. |
School | The name of the school in which the student is currently enrolled. | In | This information is auto-populated based on the student records. |
Current Grade | The grade in which the student is currently enrolled. | In | This information is auto-populated based on the student records. |
Address | The address at which the student is currently residing. | In | This information is auto-populated based on the student records. |
Student’s personal email address. | In | This information is auto-populated based on the student records. |
The following table shows the fields related to Parent and Guardian information in a Student Profile.
Field Name | Description | Data Flow | Source |
|---|---|---|---|
Parent/Guardian | Name of the Parent or Guardian | In | This information is auto-populated based on the student records. |
Relationship | The relationship of the above-named Parent Guardian. | In | This information is auto-populated based on the student records. |
You can add more than one Parent or Guardian record.
Describe the evaluation procedure, assessment, record, report, and/or other relevant factors used as a basis for proposing or refusing to conduct the evaluation.
In this section, write a response about the processes and reasons as to why the evaluation was conducted or not conducted.
Then, choose one of the following responses to indicate whether you have chosen to Propose or Refuse to conduct the evaluation. This is important as the direction of the workflow changes based on your selection.
Field Name | Description | Data Flow | Source |
|---|---|---|---|
The school is refusing to conduct an educational evaluation at this time. | Select the checkbox if the school has declined to conduct the evaluation. Note:
| Out | NA |
The school is proposing to conduct an educational evaluation at this time. | Select the checkbox if the school has accepted to conduct the evaluation. Note: If this option is chosen, the workflow opens a text field for entering more details in this section. | Out | NA |
The decision not to conduct this evaluation was based on:
In this section, write a response about the processes and reasons as to why the reevaluation was declined.
The decision to conduct this evaluation was based on:
In this section, write a response about the processes and reasons for the reevaluation.
For the Background Information and Synthesized Summary and Conclusions sections, the details can be captured as written text in the space provided alongside the field. The text field also supports spell check on the inserted text.
You can also import the text from another document using the Statement Bank Icon (
). Alternatively, click the Speak Text Icon (
) to record a voice-over narration.
Reevaluation begins with qualified professionals reviewing existing evaluation data, including evaluations, current assessments, observations and information provided by the parent.
Select one of the following checkboxes.
Field Name | Description | Data Flow | Source |
|---|---|---|---|
Determine that my child continues to be, or is no longer, eligible for special education and related services. This reevaluation is due by the next annual case conference committee meeting. | Select this option, if:
| Out | NA |
Determine that my child is eligible for special education and related services under a different or additional eligibility category. This reevaluation is due 50 instructional days after I give my consent. | Select this option, if:
| Out | NA |
Inform my child’s case conference committee of my child’s needs, such as my child’s needs for assistive technology or related services. This reevaluation is due 50 instructional days after I provide my consent. | Select this option, if:
| Out | NA |
The student will be reevaluated for the following suspected disabilities
In this section, you can add one or more disabilities from the drop-down list. To add a disability, select one from the drop-down list.
By default, this section allows you to add two disabilities when the Notice of Reevaluation page loads.
To add more, click the icon and the drop-down menu reappears a new line.
The reevaluation procedures will include the review of existing data and, if necessary, the collection of additional data in the areas of:
This list is auto-populated based on the options chosen in the previous step.
The above auto-populated list is displayed in Editable Mode. Each assessment criterion has a checkbox adjacent to it that can be selected or deselected.
Contrary to the Notice of Evaluation, the auto-populated list of assessment criteria in the Notice of Reevaluation is displayed in Editable Mode.
This difference is because, during a reevaluation, some of these assessments can be skipped, as previous reports are satisfactory or no longer required.
In addition to this list, one or more additional assessment areas can be added if necessary.
To add a disability, select one from the drop-down list. To add more, click the
icon and the drop-down menu reappears, in a new line.
You can also shuffle the hierarchy of the disabilities added in any sequence.
To move a disability upwards in the list, use the
icon. Likewise, to move a disability downwards in the list, use the
icon.
You can also delete any disability from the list by clicking the
icon. Furthermore, you can even delete the TWO disabilities that were added by default at page load.
Once you have added all the student's disabilities and listed all the assessments the student needs to undergo as part of the reevaluation, you must proceed to send the document to the parents for signature.
You must select either of the following two checkboxes to indicate which method the parents will use to sign the document.
Parents will sign a paper copy
In this case, the document is sent physically through postal mail, Courier, Facsimile, or Hand Delivery.
Once the document is ready and has been sent to the parents, an administrator or school staff member records these details in a log.
Since sending the document to the parents might require several attempts, this log can have multiple entries.
Parents will sign digitally
In this case the document is sent electronically. either by email or through an online link.
However, a parent can choose to approve or deny the consent by selecting either of the checkboxes for Parent Refusal.
Logging the attempts to send a physical copy of the document to the Parents for signature.
The form appears by default on the page load for the first entry in the log.
To add another entry in the log, click on either the or
icon. A new set of following fields appears for you to fill.
The entries in the log are sequenced chronologically by default. However, you can also shuffle the hierarchy of the disabilities added in any sequence.
To move a log entry upwards in the list, use the
icon. Likewise, to move a log entry downwards in the list, use the
icon.
You can also delete a log entry from the list by clicking the
icon
The following table shows the fields related to delivery attempts made on the Notice of Re-Evaluation document.
Field Name | Description | Data Flow | Source |
|---|---|---|---|
Date of Delivery | The date on which the parents were contacted for the consent. | Out | An Administrator or a school staff member fills in these details while creating the notice. |
Mode of Delivery | The mode used to connect with the parents is to seek consent. | Out | An Administrator or a school staff member fills in these details while creating the notice. |
Parent’s Response | The response the parents gave. | Out | An Administrator or a school staff member fills in these details while creating the notice. |
Parent’s Response Date | The date on which the parent responded to the consent. | Out | An Administrator or a school staff member fills in these details while creating the notice. |